各地、州、市民政局、教育局、人力资源和社会保障局、住房和城乡建设局、医疗保障局、数字化发展局:
现将《自治区高效办成社会救助“一件事”业务工作方案》印发你们,请认真贯彻落实。原《关于印发<自治区高效办成社会救助“一件事”业务工作方案>的通知》(新民发〔2025〕48号)同时废止。
自治区民政厅 自治区教育厅
自治区人力资源和社会保障厅 自治区住房城乡建设厅
自治区医保局 自治区数字化发展局
2026年3月13日
自治区高效办成社会救助“一件事”
业务工作方案
为深入贯彻落实《国务院办公厅关于印发〈“高效办成一件事”2025年度第二批重点事项清单〉的通知》(国办函〔2025〕70号)和《新疆维吾尔自治区人民政府办公厅关于印发〈自治区“高效办成一件事”2025年度第二批重点事项清单〉的通知》(新政办函〔2025〕276号)工作部署,进一步优化政务服务、提升行政效能,推动高效办成社会救助“一件事”落地见效,现结合自治区实际制定本方案。
以困难群众需求为导向,以一体化政务服务平台为枢纽,以改革引领和数字赋能双轮驱动,强化社会救助跨层级、跨地域、跨系统、跨部门、跨业务协同联办和数据共享,通过信息共享,整合部门资源,重构办理流程,优化前后置环节,实现“一次告知、一表申请、一窗受理、一网通办”的政务服务新模式,推动部门协同、整体联动,实现社会救助“一件事”高效办理。(详见附件1:事项清单)
符合救助条件的家庭或个人。
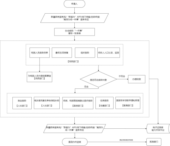
申请人或委托人在乡镇(街道)便民服务中心现场或自治区政务服务网、“新服办”APP提出申请,在线填写一张表单。乡镇人民政府统一受理,对于不符合申请条件的及时告知并说明理由,对于符合申请条件的及时开展家庭经济状况调查,确保实现社会救助事项申请“一张表单、一次提交、多方复用”,最终将办理结果统一送达申请人或委托人。(详见附件3:办理流程图)
1.低收入人口认定、监测
(1)申请人发起联办申请后,民政部门对接“一件事”管理系统获取办件信息。
(2)经办人员审核申请信息,针对符合办理条件,予以审批办结。
(3)办理完成后,经办人员应及时将办件进度信息同步至“一件事”管理系统,并及时将办理结果物归集至电子证照库。
2.特困人员救助供养
(1)申请人发起联办申请后,民政部门对接“一件事”管理系统获取办件信息。
(2)经办人员审核申请信息,针对符合办理条件,予以审批办结。
(3)办理完成后,经办人员应及时将办件进度信息同步至“一件事”管理系统,并及时将办理结果物归集至电子证照库。
3.最低生活保障
(1)申请人发起联办申请后,民政部门对接“一件事”管理系统获取办件信息。
(2)经办人员审核申请信息,针对符合办理条件,予以审批办结。
(3)办理完成后,经办人员应及时将办件进度信息同步至“一件事”管理系统,并及时将办理结果物归集至电子证照库。
4.临时救助
(1)申请人发起联办申请后,民政部门对接“一件事”管理系统获取办件信息。
(2)经办人员审核申请信息,针对符合办理条件,予以审批办结。
(3)办理完成后,经办人员应及时将办件进度信息同步至“一件事”管理系统。
5.为特困人员办理丧葬事宜
对特困人员的基本殡葬费用全部减免,所产生的基本殡葬服务费用由县(市、区)财政承担。
6.低保、特困等困难群众医疗救助待遇享受
(1)救助人员认定信息办理完成后(刚性支出困难家庭成员除外),在医保定点医药机构免申即办享受医保报销待遇。疆内参保的刚性支出困难家庭成员(因病致贫人员)持认定期内住院结算材料到参保地医保经办机构办理;疆外参保的刚性支出困难家庭成员(因病致贫人员)持认定期内住院结算材料到认定地医保经办机构办理。
(2)救助人员医保待遇信息可在一体化政务平台便民服务功能中查询待遇享受结果。
7.住房救助
(1)申请人发起联办申请后,住建部门对接“一件事”管理系统获取办件信息。
(2)经办人员审核申请信息,对符合办理条件的,予以审批办结。
(3)办理完成后,经办人员应及时将办件进度信息同步至“一件事”管理系统,并及时将办理结果物归集至电子证照库。
8.就业困难人员认定及帮扶(国发事项名称:就业救助)
(1)申请人发起联办申请后,人社部门对接“一件事”管理系统获取办件信息。
(2)经办人员审核申请信息,针对符合办理条件,予以审批办结。
(3)办理完成后,经办人员应及时将办件进度信息同步至“一件事”管理系统,并及时将办理结果物归集至电子证照库。
9.零就业家庭认定及帮扶(国发事项名称:就业救助)
(1)申请人发起联办申请后,人社部门对接“一件事”管理系统获取办件信息。
(2)经办人员审核申请信息及申报材料,针对符合办理条件,申请材料齐全、符合法定形式的,予以审批办结。
(3)办理完成后,经办人员应及时将办件进度信息同步至“一件事”管理系统,并及时将办理结果物归集至电子证照库。
10.城乡居民基本养老保险补助
民政部门已与人社部门打通数据共享渠道,救助人员认定信息办理完成后,申请人无需主动提交申请,即可享受城乡居民基本养老保险补助待遇。
11.信息反馈
新疆政务服务网、“新服办”APP提供实时在线一体化查询各部门办理进度及办理结果,供申请人或相关部门查询,建立一体化反馈机制。![]()
12.统一送达
政务大厅综窗负责材料流转和办理情况的追踪。综窗工作人员可登录新疆政务服务网追踪办件进度,社会救助“一件事”相关事项完成办理后,政务大厅综窗工作人员按照申请人前期申请情况,将有关材料发放申请人(现场领取或邮政寄递)。
新疆政务服务网、“新服办”APP、线下综窗、自助终端均可办理。
通过多表合一、一表申报,结合数据推送和电子证照应用,不同事项相同的证明材料免于重复提交;通过“一网通办”、协同受理、优化流程,同步推进,大幅减少办事时间。群众可以一次性通过自治区政务服务网“高效办成一件事”服务专区查询到相关具体业务的政策法规、常见问题等,明晰各办理事项之间的先后逻辑关系。
(一)业务定标及技术定标。由自治区民政厅会同配合部门优化办事流程,细化工作任务,明确业务定标,并编制社会救助“一件事”技术工作方案,讨论及联合会签。(牵头单位:自治区民政厅;配合单位:自治区教育厅、住房城乡建设厅、人力资源和社会保障厅、医疗保障局、数字化发展局)
(二)发布“一件事”服务指南。由自治区民政厅会同配合部门根据本方案统一服务事项标准,组织各行业条线认领、发布涉及的政务服务事项。由自治区数字化发展局配合各部门完成政务服务事项配置和服务指南维护,并在“自治区高效办成一件事支撑管理系统”统一发布全区“一件事”服务指南,为自治区企业和群众提供“一次告知”“统一入口”“统一标准”的服务。(牵头单位:自治区民政厅;配合单位:自治区教育厅、住房城乡建设厅、人力资源和社会保障厅、医疗保障局、数字化发展局)
(三)依托“自治区高效办成一件事支撑管理系统”完成网络打通、接口挂接及联调上线工作。由自治区民政厅会同配合部门根据《自治区“高效办成一件事”技术对接规范》和技术工作方案完成办件收件消息接口开发,及“高效办成一件事”接口服务网关挂接工作,由自治区数字化发展局配合完成联调上线。(牵头单位:自治区民政厅;配合单位:自治区教育厅、住房城乡建设厅、人力资源和社会保障厅、医疗保障局、数字化发展局)
(四)提供基础能力及数据支撑。社会救助“一件事”各相关部门梳理并反馈数据共享需求清单(包括国垂系统挂载的数据目录),完成数据共享资源目录挂载。按照国家标准将所涉及的本行业的证照电子化,并推送至电子证照库,在行业条线发布相关电子证照文件等。依托自治区一体化政务服务平台做好“一件事”申报过程中数据复用、电子证照共享调用等工作,实现社会救助“一件事”证照材料“免提交”。(牵头单位:自治区民政厅;配合单位:自治区教育厅、住房城乡建设厅、人力资源和社会保障厅、医疗保障局、数字化发展局)
(五)推动“高效办成一件事”窗口设立。由自治区数字化发展局协调各地有关部门按照“前台综合受理、后台分类审批、统一窗口出件”模式,推进政务服务中心(大厅)综合受理窗口(含高效办成一件事)工作人员统一配置,制定综合受理窗口审查要点,协调督导各行业条线业务部门开展业务培训。依托“自治区高效办成一件事支撑管理系统”综合受理窗口实现统一收件和统一分发流转,由各地人民政府指导各级政务服务中心(大厅)“高效办成一件事”综合窗口标准化建设,推进实现“一事跑多窗”变“一窗办多事”。(牵头单位:自治区民政厅;配合单位:自治区教育厅、住房城乡建设厅、人力资源和社会保障厅、医疗保障局、数字化发展局;各地数字化发展局)
附件:1.社会救助“一件事”事项清单
2.受理条件清单
3.办理流程图
4.法定依据
5.四减成效
附件1
社会救助“一件事”事项清单
|
主题 名称 |
牵头 部门 |
涉及 事项 |
实施 层级 |
联办 部门 |
备注 |
|
社会救助“一件事” |
自治区民政厅 |
低收入人口认定、监测 |
县(市、区)、乡镇(街道) |
自治区 民政厅
|
|
|
特困人员救助供养 |
县(市、区)、乡镇(街道) |
|
|||
|
最低生活保障 |
县(市、区)、乡镇(街道) |
|
|||
|
临时救助 |
县(市、区)、乡镇(街道) |
|
|||
|
为特困人员办理 丧葬事宜 |
县(市、区)、乡镇(街道) |
免申即享 |
|||
|
特困、低保等困难群众医疗救助待遇享受 (国发事项名称:特困、低保等困难群众医疗救助申请和受理) |
乡镇(街道) |
自治区医疗保障局 |
免申即享 |
||
|
国家助学贷款申请和 受理 |
县(市、区) |
自治区 教育厅 |
|
||
|
住房救助 |
县(市、区) |
自治区住房城乡建设厅 |
配租公租房或发放租赁补贴 |
||
|
就业困难人员认定及帮扶(国发事项名称:就业救助) |
县(市、区)、乡镇(街道)、村(社区) |
自治区人力资源和社会保障厅
|
|
||
|
零就业家庭认定及帮扶(国发事项名称:就业救助) |
县(市、区) |
|
|||
|
城乡居民基本养老保险 补助 |
县(市、区) |
免申即享 |
附件2
受理条件清单
|
序号 |
涉及事项 |
受理条件 |
|
1 |
低收入人口认定、监测 |
一是持有当地常住户口的居民,凡共同生活的家庭成员人均收入低于当地低保标准,且家庭财产状况符合当地人民政府规定条件的,可以申请低保。二是根据《特困人员认定办法》(民发〔2021〕43号)第四条:城乡老年人、残疾人以及未满16周岁的未成年人,同时具备以下条件的,应当依法纳入特困人员救助供养范围:无劳动能力;无生活来源;无法定赡养、抚养、扶养义务人或者其法定义务人无履行义务能力。三是低保边缘家庭成员,是指共同生活家庭成员人均收入低于当地最低生活保障标准的1.5倍;家庭财产状况符合当地相关规定;未纳入最低生活保障、特困人员救助供养范围的。四是刚性支出困难家庭成员,应当同时具备下列条件:未纳入最低生活保障、特困人员救助供养范围且未被认定为最低生活保障边缘家庭;共同生活家庭成员人均收入低于上年度当地居民人均可支配收入;家庭财产状况符合当地相关规定;提出申请前十二个月家庭刚性支出总额占家庭总收入比例超出当地规定;县级以上地方人民政府规定的其他条件。各地应当根据实际,科学合理设定家庭财产状况和刚性支出总额占比条件。 |
|
2 |
临时救助
|
因家庭陷入紧急、危难困境,基本生活暂时出现严重困难的城乡居民家庭以及持有当地居住证的非当地户籍居民家庭;因基本生活暂时出现严重困难,暂时无法得到家庭支持,导致基本生活陷入困境的个人;县级以上政府确定的其他特殊困难家庭和个人。 救助事项。包括:家庭和个人因火灾、交通事故等突发性意外事件,导致基本生活暂时出现严重困难的;家庭成员和个人因突患重大疾病,医疗费用支出过高,导致基本生活暂时出现严重困难的;因子女就学等生活必需支出增加超出家庭承受能力,导致基本生活暂时出现严重困难的;县级以上政府确定的其他救助事项。 |
|
3 |
为特困人员办理丧葬事宜 |
特困人员的基本殡葬服务费用全部减免,所产生的基本殡葬服务费用由县(市、区)财政承担。 |
|
4 |
特困、低保等困难群众医疗救助申请和受理 |
符合民政部门认定的低保、特困等困难人员。 |
|
5 |
国家助学贷款申请和受理 |
家庭经济困难学生(最低生活保障对象、特困人员、最低生活保障边缘家庭、刚性支出困难家庭以及其他经济困难家庭中符合条件的高中阶段毕业生和大学全日制在校生)。 |
|
6 |
住房救助 |
按照当地公租房管理办法或相关制度,提交材料。 |
|
7 |
就业困难人员认定及帮扶(国发事项名称:就业救助) |
符合就业困难人员认定标准。 |
|
8 |
零就业家庭认定及帮扶(国发事项名称:就业救助) |
符合零就业困难人员认定标准。 |
|
9 |
城乡居民基本养老保险补助 |
符合养老保险补助要求的人员。 |
附件3
办理流程图

(自治区社会救助“一件事”办理流程)
|
序号 |
申请方式 |
申请流程 |
|
1 |
APP端 |
申请人登录“新服办”APP,选择社会救助“一件事”,在线填写一张表单,发起联办申请。单事项申请表通过一表融合成电子表单,在线生成综合申请表并电子签章,免于申请人提交;对于电子证照库可调取的材料免于提交;暂时无法调取的材料,由申请人拍照或扫描上传。办理结果可通过“新服办”APP查询。 |
|
2 |
PC端 |
申请人登录自治区政务服务网高效办成“一件事”专区选择社会救助“一件事”,在线填写一张表单,发起联办申请。单事项申请表通过一表融合成电子表单,在线生成综合申请表并电子签章,免于申请人提交;对于电子证照库可调取的材料免于提交;暂时无法调取的材料,由申请人拍照或扫描上传。办理结果可通过自治区政务服务网查询。 |
|
3 |
线下综窗 |
申请人可在各地政务服务中心,通过政务大厅“高效办成一件事”服务综窗等方式进行现场办理。 |
|
4 |
自助终端 |
申请人可在自助终端进行现场办理。 |
附件4
法定依据
|
序号 |
法律 法规 |
颁布 时间 |
所属 类目 |
具体内容 |
|
1 |
《社会救助暂行办法》 |
2014年2月27日 |
第十一条、第十四条、第十六条 |
第十一条 申请最低生活保障,按照下列程序办理: (一)由共同生活的家庭成员向户籍所在地的乡镇人民政府、街道办事处提出书面申请;家庭成员申请有困难的,可以委托村民委员会、居民委员会代为提出申请。 (二)乡镇人民政府、街道办事处应当通过入户调查、邻里访问、信函索证、群众评议、信息核查等方式,对申请人的家庭收入状况、财产状况进行调查核实,提出初审意见,在申请人所在村、社区公示后报县级人民政府民政部门审批。 (三)县级人民政府民政部门经审查,对符合条件的申请予以批准,并在申请人所在村、社区公布;对不符合条件的申请不予批准,并书面向申请人说明理由。 第十四条 国家对无劳动能力、无生活来源且无法定赡养、抚养、扶养义务人,或者其法定赡养、抚养、扶养义务人无赡养、抚养、扶养能力的老年人、残疾人以及未满16周岁的未成年人,给予特困人员供养。 第十六条 申请特困人员供养,由本人向户籍所在地的乡镇人民政府、街道办事处提出书面申请;本人申请有困难的,可以委托村民委员会、居民委员会代为提出申请。 |
|
2 |
《国务院关于进一步健全特困人员救助供养制度的意见》 |
2016年2月10 |
/ |
将城乡“三无”人员保障制度统一为特困人员供养制度。 城乡老年人、残疾人以及未满16周岁的未成年人,同时具备以下条件的,应当依法纳入特困人员救助供养范围:无劳动能力、无生活来源、无法定赡养抚养扶养义务人或者其法定义务人无履行义务能力。 |
|
3 |
《社会救助暂行办法》 |
2014年2月27日 |
第九条、第十一条 |
第九条 国家对共同生活的家庭成员人均收入低于当地最低生活保障标准,且符合当地最低生活保障家庭财产状况规定的家庭,给予最低生活保障。 第十一条 申请最低生活保障,按照下列程序办理: (一)由共同生活的家庭成员向户籍所在地的乡镇人民政府、街道办事处提出书面申请;家庭成员申请有困难的,可以委托村民委员会、居民委员会代为提出申请。 (二)乡镇人民政府、街道办事处应当通过入户调查、邻里访问、信函索证、群众评议、信息核查等方式,对申请人的家庭收入状况、财产状况进行调查核实,提出初审意见,在申请人所在村、社区公示后报县级人民政府民政部门审批。 (三)县级人民政府民政部门经审查,对符合条件的申请予以批准,并在申请人所在村、社区公布;对不符合条件的申请不予批准,并书面向申请人说明理由。 |
|
4 |
《社会救助暂行办法》 |
2014年2月27日 |
第十二条 |
第十二条 对批准获得最低生活保障的家庭,县级人民政府民政部门按照共同生活的家庭成员人均收入低于当地最低生活保障标准的差额,按月发给最低生活保障金。 |
|
5 |
《刚性支出困难家庭认定办法》 |
2024/10/24 |
第七条 |
经审核符合条件的,县级人民政府民政部门应当作出认定为刚性支出困难家庭的书面决定;不符合条件的,不予认定,县级人民政府民政部门应当书面告知结果并说明理由。 |
|
6 |
《社会救助暂行办法》 |
2014年2月27日 |
第四十八条 |
申请临时救助的,应当向乡镇人民政府、街道办事处提出,经审核、公示后,由县级人民政府民政部门审批;救助金额较小的,县级人民政府民政部门可以委托乡镇人民政府、街道办事处审批。情况紧急的,可以按照规定简化审批手续。 |
|
7 |
《社会救助暂行办法》 |
2014年2月27日 |
第四十七条 |
国家对因火灾、交通事故等意外事件,家庭成员突发重大疾病等原因,导致基本生活暂时出现严重困难的家庭,或者因生活必需支出突然增加超出家庭承受能力,导致基本生活暂时出现严重困难的最低生活保障家庭,以及遭遇其他特殊困难的家庭,给予临时救助。 第四十八条 申请临时救助的,应当向乡镇人民政府、街道办事处提出,经审核、公示后,由县级人民政府民政部门审批;救助金额较小的,县级人民政府民政部门可以委托乡镇人民政府、街道办事处审批。情况紧急的,可以按照规定简化审批手续。 |
|
8 |
《社会救助暂行办法》 |
2014年2月27日 |
第三十三条 |
国家对在义务教育阶段就学的最低生活保障家庭成员、特困供养人员,给予教育救助。 对在高中教育(含中等职业教育)、普通高等教育阶段就学的最低生活保障家庭成员、特困供养人员,以及不能入学接受义务教育的残疾儿童,根据实际情况给予适当教育救助。 |
|
9 |
《廉租住房保障办法》 |
2007年11月8日 |
第二十条 |
对轮候到位的城市低收入住房困难家庭,建设(住房保障)主管部门或者具体实施机构应当按照已确定的保障方式,与其签订租赁住房补贴协议或者廉租住房租赁合同,予以发放租赁住房补贴或者配租廉租住房。发放租赁住房补贴和配租廉租住房的结果,应当予以公布。 |
|
10 |
《就业服务与就业管理规定》 |
2008年1月1日 |
第四十条 |
公共就业服务机构应当制定专门的就业援助计划,对就业援助对象实施优先扶持和重点帮助。本规定所称就业援助对象包括就业困难人员和零就业家庭。就业困难对象是指因身体状况、技能水平、家庭因素、失去土地等原因难以实现就业,以及连续失业一定时间仍未能实现就业的人员。零就业家庭是指法定劳动年龄内的家庭人员均处于失业状况的城市居民家庭。对援助对象的认定办法,由省级劳动保障行政部门依据当地人民政府规定的就业援助对象范围制定。 |
|
11 |
《社会救助暂行办法》 |
2014年2月27日 |
第五章第三十条 |
申请医疗救助的,应当向乡镇人民政府、街道办事处提出,经审核、公示后,由县级人民政府民政部门审批。最低生活保障家庭成员和特困供养人员的医疗救助,由县级人民政府民政部门直接办理。 |
附件5
四减成效
|
成效 |
过去办 |
现在办 |
减少比例 |
|
办理时间 |
60个工作日 |
52个工作日 |
13% |
|
跑动次数 |
6次 |
0次 |
100% |
|
递交材料 |
12份 |
0份 |
100% |
|
办理环节 |
5个 |
1个 |
80% |